第十章 装饰装修织物与卷材
【学习重点】
了解各类装饰装修织物与卷材的基本特点、品种及常见规格;熟悉主要织物与卷材在装饰装修中的应用;重点掌握墙布、地毯、窗帘在装饰装修中的基本构造做法。
装修织物与卷材是室内装饰装修中的重要材料之一,主要包括壁纸、地毯、窗帘等,它们用途不同,质地、性能以及制造方法等也各不相同,但都具有色彩丰富、质地柔软、富有弹性等特点,不仅为室内空间创造舒适的环境,同时还能烘托气氛,起到锦上添花的效果。
第一节 装修织物与卷材制品
一、壁纸(墙布)
壁纸(布)通常是由两层复合而成的,底层为基层,表面为面层,基层材料有全塑、纸基和布基(玻璃布和无纺布),面层材料有聚乙烯、聚氯乙烯和纸面。壁纸(布)是室内装饰装修中使用最为广泛的材料之一(图 10-1-1)。壁纸(布)不仅图案多样、色彩丰富、装饰性极强,还具有遮盖、吸声、隔热、防霉、防臭、屏蔽、防潮、防静电、防火等多种功能。随着工艺的不断发展,现代室内工程中所使用的壁纸(布)易清洗、寿命长、耐用、施工方便,且能仿真其他墙面材料的质感,品种更加多样化。

图 10-1-1 壁纸与饰品的风格一致

图 10-1-1 壁纸与织物的风格一致
(一)壁纸
是以纸为基层、表面覆盖不同材料,经特殊处理而合成的。壁纸(布)主要是通过胶粘剂贴于墙面或顶棚上。
常见壁纸(布)包括以下五类:
1.复合纸质壁纸
基层和面层都是纸。
2.纤维壁纸
以纸为基层,表面复合丝、棉、麻、毛等纤维。
3.天然材料面壁纸
基层是纸,表面有木、麻、树叶、草席、软木等复合。
4.金属壁纸
基层是纸,面层涂布金属膜。
5.塑料壁纸
是目前使用非常广泛的一种壁纸,采用具有一定性能的塑料原纸,在其表面再进行印花、涂布等工艺制作而成。包括有非发泡塑料壁纸、发泡塑料壁纸、耐水塑料壁纸、防霉塑料壁纸、防火塑料壁纸、防结露塑料壁纸、芳香塑料壁纸、彩砂塑料壁纸、屏蔽塑料壁纸、镭射壁纸等。
产品的主要规格如下——
窄幅小卷:幅宽 530 ~ 600 mm,长 10 ~ 12 m,每卷 5 ~ 6 ㎡。
中幅中卷:幅宽 760 ~ 900 mm,长 25 ~ 50 m,每卷 25 ~ 50 ㎡。
宽幅大卷:幅宽 920 ~ 200 mm,长 50 m,每卷 49 ~ 50 ㎡。
(二)壁布
壁布是以天然纤维或人造纤维织成布为基层,面层涂以树脂并印刷各种图案和色彩的装饰材料。
1.玻纤印花墙布
是用玻璃纤维或人造纤维织成的布为基层,表面涂以耐磨树脂,再印刷各种色彩及图案而制成的墙布。特点是不褪色、防火性好、耐潮、可擦洗,但涂层磨损后易有玻璃纤维散出而刺到皮肤。
2.无纺墙布
以棉、麻、涤纶、腈纶等纤维,经无纺处理成为基层,表面涂以树脂,印刷图案。特点是表面光洁、有弹性、不易折断和老化,防潮可洗擦、不褪色、有一定的透气性。
3.棉纺装饰墙布
是以纯棉为基层,经处理后涂层、印花。特点是强度大、静电小、无毒、吸音、透气,但表面易起毛。
4.珍珠鱼皮
珍珠鱼又称珍珠马甲鱼,珍珠哥拉美或马赛克哥拉美,这种皮质主要来源于泰国、马来西亚,以及印尼的苏门答腊和加里曼丹的珍珠鱼。
珍珠鱼鳞片比较特别,因石灰质沉积在鳞片上,外观由中央向外突起成半球状,形似粒粒珍珠,用手抚之有玉米棒感觉,十分奇特炫目,又称珍珠鳞(图 10-1-2)。但这种优质皮革的品质也是它难以加工的原因,极致硬度和弹性柔软度的组合需要极大的耐心和技巧才能生产出无瑕疵的产品。
5.羊皮纸
羊皮纸是由皮革制成的薄材料(图 10-1-3),皮革通常为小牛皮、山羊皮,最好的羊皮纸称作犊皮纸。羊皮纸是羊(或其他动物)的皮在木框架上张拉到极致,用刀削薄,干燥而成的片状物。与植物纤维交缠而成的纸有根本的差异,也与鞣制工艺制成的皮革制品有所差异。为了使羊皮纸更美观,工匠用特殊的染色方式,将石灰、面粉、蛋清和牛奶混合的薄糊料抹到皮革上,使其光滑和变白。但羊皮纸并不总是白色的,也有淡紫色、靛色、绿色、红色和桃色等各种颜色的羊皮纸。

图 10-1-3 羊皮纸
(三)施工流程及要点
(1)施工流程图(图 10-1-4)
清扫基层、填补缝隙→石膏板面接缝处贴接缝带、补腻子、砂纸打磨→满刮腻子、磨平→涂刷防潮剂→涂刷底胶→墙面弹线→壁纸浸水→壁纸裁纸、刷胶→上墙裱贴(拼缝、搭接、对花)→赶压胶粘剂气泡→擦净胶水→修整。
(2)施工要点
① 基层必须清理干净、平整、光滑,防潮涂料应涂刷均匀,且不宜太厚。
② 为防止墙纸、墙布受潮脱落,可涂刷一层防潮涂料。
③ 画垂直线和水平线,以保证墙纸、墙布横平竖直。
④ 塑料墙纸遇水或胶水会膨胀,因此要先用水润纸,使塑料墙纸充分膨胀。玻璃纤维基材的壁纸、墙布等遇水无伸缩,无需润纸。复合纸质壁纸和纺织纤维壁纸也不宜润纸。
⑤ 粘贴后,赶压墙纸胶粘剂,不留有气泡,挤出的胶及时揩干净。











图 10-1-4 施工流程图
二、卷材
(一)地毯
地毯有纯毛地毯和化纤地毯两大类。纯毛地毯多以羊毛为原料(图 10-1-5),按加工方法分为手织纯毛地毯和机织纯毛地毯两种。

图 10-1-5 纯毛地毯
1.手织纯毛地毯
手织纯毛地毯是我国传统手工艺品,其图案优美、色泽鲜艳、质地厚实、踏感柔软舒适,经久耐用,富丽堂皇,但价格昂贵,是一种高档的铺地装饰材料。手织纯毛地毯按不同使用要求可分为不同级别。
手织纯毛地毯按纹别可分 70 道(90 道)抽纹地毯、90 道拉纹地毯、20 道抽绞纹地毯等。地毯的裁绒厚度常用英制表示,一般有 5/8″、4/8″、3/8″等。
2.机织纯毛地毯
机织纯毛地毯具有表面平整、富有弹性、脚感柔软、耐磨耐用等特点,与手织地毯性能基本相近,但价格较低。与化纤地毯相比,则回弹性、抗静电、抗老化、耐燃性等均较优。因此它是介于两者之间的中档地面装饰材料。
3.化纤地毯
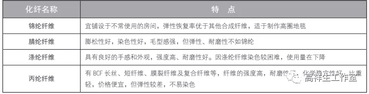
化纤地毯以化学纤维为主要原料制成。与纯毛地毯相比,具有轻质、耐磨、色彩鲜艳、更富弹性、铺设简便等优点(图 10-1-6 至图 10-1-8),而且价格比较低廉。化纤地毯所用化纤原料有锦纶、腈纶、涤纶、丙纶等,各种材料有不同特点,具体见表 10-3 所示。

图 10-1-6 普通单色化纤地毯

图 10-1-7 普通花色化纤地毯

图 10-1-8 化纤地毯铺装效果

表10-3 化纤原料特点
(二)卷材
1.塑料地板
塑料地板是以合成树脂为原料,加入其他填料和助剂加工而成的地面装饰材料。
塑料地板按外形可分为块状地板和卷材地板。块状地板主要由聚氯乙烯为原料,经多道工艺加工而成,也称聚氯乙烯地板块。近年来引进国外技术生产出含石英砂质的半硬塑料地板,其具有更好的耐磨性能。块状地板便于运输和铺贴,价格低廉,耐烟头灼烧,耐污染,损坏后易于调换。主要规格有 300×300×1.5 mm,400×400×2.0 mm。
卷材地板属于软质塑料,有带弹性基材和无基材两种。带弹性基材的 PVC 卷材地板不仅富有弹性、脚感舒适,且有保温隔音性能,规格有 宽 1 800 mm、2 000 mm, 长 20 m、30 m, 厚1.5 mm、2.0 mm。
卷材的拼接:房间楼地面的宽度往往大于卷材的幅宽。需对卷材进行拼接加宽。拼接时,必须注意将图案花纹对整拼齐;拼接处采用地板胶粘结牢固,或用双面胶带弥合接缝,并与基层粘牢。
塑料地板按功能分类则有弹性地板、抗静电地板、体育场地塑胶地板等。
(1)特性
塑料地板具有质轻、耐磨、防滑、耐腐、弹性好、耐水、易清洁、更换方便、自熄等特点,可制成各种花色,规格多样,可选择余地较大,价格低廉、施工方便。因此,塑料地板是较理想的地面材料,它既可用于住宅也可用于医院、办公室等公共空间。
(2)施工要点
塑料地板的铺贴要求室内地面基层应干燥平整、清洁、无凸角砂粒等。根据不同的使用要求,可选择粘结固定铺贴式、临时固定铺设式,以及活动浮铺式等不同做法。
① 粘结固定铺贴式:对于有长期使用要求的地面卷材铺贴,可采用满涂胶粘剂的方法进行粘结。
② 临时固定铺设式:对于有搬迁可能的地面卷材铺设,可采用双面胶带将卷材背面的四边粘贴于基层上,注意防止翘角翘边等情况的发生。
③ 活动浮铺式:对于室内较小空间地面,亦可不做任何粘贴固定,可利用家具陈设等压住卷材边角部位,同样能够发挥卷材的使用特长和装饰作用。
2.橡胶地板
天然橡胶是指人工培育的橡胶树采下来的橡胶。橡胶地板是以天然橡胶、合成橡胶和其他成分的高分子材料所制成的地板。其中,丁苯、高苯、顺丁橡胶为合成橡胶,是石油的附产品。
橡胶地板具有环保、防滑、阻燃、防水、耐磨、吸音的特性,并且具有抗静电、耐腐蚀、易清洁,以及脚感舒适等优良性能。
橡胶地板适用于机场大厅、体育场馆大厅、写字楼、公司教室、各种会议室、接待室等空间的铺装。
施工工艺:
① 清理地面,清除地面浮尘;
② 定位铺设基准线;
③ 铺拉接地导网(铜泊);
④ 涂刷导电胶;
⑤ 铺贴 PVC 地板;
⑥ 滚压 PVC 地板;
⑦ 开 4 mm 宽焊接槽;
⑧ 焊接地板缝隙;
⑨ 静电接地。
3.亚麻地板
亚麻地板是弹性地材的一种,它的成分为:亚麻籽油、石灰石、软木、木粉、天然树脂、黄麻。环保是亚麻地板最突出的优点,另外,亚麻地板具有良好的抗压性能和耐污性,可以抗烟头灼伤,可以修复,并具有良好的导热性能,能够抑制细菌生长,永久抗静电、装饰性强。亚麻目前以卷材为主,是单一的同质透心结构。
产 品 规 格 长、 宽 为:15 000 ~ 30 000 mm、1 200 ~ 2 000 mm,厚度为 2 ~ 4 mm。
亚麻地板常用于办公楼、酒店、会议室、会所、休闲场所等空间的地面铺装。
施工工艺:
① 基层处理:对地面基础有凹凸的应进行重点打磨,其表面凹凸度不应大于 2 mm;然后将平整过的地面自然风干或用加热方式将其快速风干,使整个地面含水率不超过 3%;最后再用扫帚将地面及各个角落清扫干净。
② 测量及剪裁:核对图纸和实地的尺寸,妥善安置焊线和拼花的布局,最终确定剪裁的尺寸。
③ 地板铺装:施工之前,地板等材料需预放 24 小时以上,并按照箭头指示方向摆放。卷材要按生产流水编号施工。铺装时注意接缝,其缝隙宽度宜与一张普通复印纸厚度相当。涂刷专业胶,铺贴地板,地板铺装完成后,进行赶气和赶压。地板铺装后,不得有翘边、起泡、起鼓以及缝隙过大的情况出现。
④ 焊接:焊接工序一般都是在胶水凝固后进行,一般是第二天进行,并使用开缝机开缝。为使焊接牢固,开缝深度不得超过地板厚度。焊接时须清除凹槽内的灰尘和碎料。开口处不应超过 3.5mm。
4.石塑地板
石塑地板正规名称是 PVC 片材地板(图 10-1-13),是一种高品质、高技术含量的新型地面装饰材料,又称之为石塑地砖。采用天然的大理石粉构成高密度、高纤维网状结构的坚实基层,表面覆以超强耐磨的高分子 PVC 耐磨层,经上百道工序加工而成。
石塑地板具有明显的优点:
① 由于石塑地板主要原料是天然大理石粉,不含任何放射性元素,是绿色环保的新型地面装
饰材料。
② 石塑地板厚度仅为 2 ~ 3 mm,每平方米重量为 2 ~ 3 kg,是普通地面材料的 10%,对于楼梯承重和节约空间,有着很大的优势。
③ 石塑地板表面有一层特殊的经高科技加工的透明耐磨层,耐磨转数达 300000 转,具有超强的耐磨性。
④ 石塑地板还具有防火阻燃、防水防潮、吸音防噪、超强防滑、高弹性和超强抗冲击性、耐酸碱腐蚀、导热保暖等优势。
因此,石塑地板很适用于人流量大的医院、公司、商场、写字楼、车站等场所。

图 10-1-13 石塑地板
5.PVC地板
PVC 地板(图 10-1-14)是当今非常流行的一种新型轻体地面装饰材料,也称为轻体地材,是以聚氯乙烯及其共聚树脂为主要原料,加入填料、增塑剂、稳定剂、着色剂等辅料,在片状连续基材上,经涂覆工艺或经压延、挤出或挤压工艺生产而成。

图 10-1-14 PVC 地板
PVC 地板有特别多的花色品种,如:地毯纹、石材纹、木地板纹、草地纹等,纹路逼真美观,色彩丰富绚丽,裁剪拼接简单方便,可充分发挥自己的创意和想象,完全可满足设计师和不同客户、不同风格的个性化需求。
PVC 地板结构致密的表层和高弹发泡剂垫层经无缝处理后,承托力强,缓冲重,玻璃器皿掉到地上不易碎裂,保证脚感舒适,接近于地毯。
PVC 地板采用热熔焊接处理,形成无缝连接,避免地砖缝多和容易受污染的弊病,起到防潮防尘、清洁卫生的效果。
PVC 地板一般只有 2 ~ 3 mm 厚度,每平方米重量仅 2 ~ 3 kg。PVC 地板表面有一层特殊的经高科技加工的透明耐磨层,超强耐磨、抗冲击、不变形、可重复使用,使用寿命一般为 20 ~ 30 年。
PVC 地板安装施工比较快捷,不用水泥砂浆,24 小时后就可使用。而且易清洁,免维修,不怕水浸、油污、酸、碱等化学物质的侵蚀。
PVC 地板已广泛使用在医院、公司、办公楼、超市、商场、家庭等各种场所。
三、窗帘
窗帘有棉、毛、绒、丝、麻、化纤等多种面料,其中有不透光的厚重面料,也有透光或半透光的轻薄面料。而使用特殊的纱线进行富有层次的织造,可使面料更柔顺并且富有弹性。
1.悬垂平拉式窗帘
这是最普遍最常用的窗帘,它的外观富有有节奏的折纹以及沉稳的悬垂感。其结构简单,制作方便,有单幅、双幅两种。单幅窗帘适用于面积较小的窗户,用料尺寸为:宽度为窗口宽度的两倍左右;长度可超过窗台一段距离。双幅窗帘一般适用于较大面积窗户,其用料尺寸为:总宽度可取窗口宽度的两倍,或者与窗口所在的墙面同宽(图 10-1-15)。
窗帘一般可与窗楣和衬帘配套使用。窗楣用与帘面同一布料制成,并可用打皱方法做成各种形状,如扇形、半圆形、水波纹形等。帘衬一般用半透明的纱或不透明罩光布制成。

图 10-1-15 悬垂平拉式窗帘
2.掀帘侧拉式窗帘
这种窗帘是将帘掀向一侧或两侧后在中间系一个装饰带或蝴蝶结固定起来,使帘的边缘形成两段优美的弧线。这种窗帘适用于较宽大的窗户。
3.折叠紧拉式窗帘
这是类似于百叶窗的悬挂方法,开启时折叠逐段推高,自下而上地收拢。这种窗帘可根据需要的采光遮阳程度确定开闭位置,一般适用于推拉式窗户。当窗帘全放下时,有保持波浪折纹的,也有是完全平展垂下的。窗帘用料一般为厚重的织物面料(图 10-1-16)。

图 10-1-16 折叠紧拉式窗帘
4.百叶式窗帘
它有水平叶片式和垂直叶片式两种类型,特点是借改变帘面条形叶片的角度来调节室内的采光与通风。叶片的材质有的用麻类织物,也有的采用铝、雕塑、竹、木等非织物,其现代感强,适应性广,无论是公共建筑还是居室均可采用,尤其适用于办公建筑(图 10-1-17)。

图 10-1-17 铝质的百叶式窗帘
5.卷筒式窗帘
这种窗帘遮蔽功能较强,开闭自如,占用空间小。根据需要可用不透明的窗帘,也可用半透明或印有花纹的织物帘布,还有的使用人造革等非织物帘布。一般用于有特殊开间需要的空间或较小的房间(图 10-1-18)。

图 10-1-18 卷筒式窗帘
第二节 装修纺织与卷材构造
一、贴壁纸(布)的构造
准备裱糊的壁纸,壁纸背面预先刷一遍清水,再刷一遍胶粘剂。有的壁纸背面已带胶粘剂,可不必再刷。为使壁纸与墙面更好粘结,裱糊基层的同时刷一遍胶粘剂,壁纸即可裱糊。
裱糊壁纸时可采取纸面对折上墙,接缝为对缝和搭缝两种形式。一般墙面采用对缝,阴、阳角处采用搭缝处理。
裱糊壁纸时纸幅要垂直,先对花、对纹、拼缝,然后用薄钢片刮板由上而下赶压,由拼缝开始,向外向下顺序赶平、压实。将多余的胶粘剂挤出纸边,挤出的胶粘剂要及时用湿毛巾(软布)抹净,以保持整洁。
二、铺地毯的构造
地毯的铺设方法,有活动式和固定式两类。
1.活动式铺设
是指将地毯浮搁在基层上的方法,其铺设简单,更换容易,适用于装饰性的工艺地毯、小方块地毯,在人活动不频繁的部位以及有其他附带固定办法等场合。
2.固定式铺设
为保证地毯展平后不因外力而变形,多数情况下需加以固定。固定的方法有两种,一是用挂毯条固定;二是粘结固定。
用挂毯条固定,一般要在地毯下加设垫层,垫层有海绵波垫和杂毛毡垫两种。常用的挂毯条由铝合金制成,它既可用来固定地毯,又可用于地毯与不同材质地面相接处,其收口作用。成品铝合金挂毯条及地毯配件,如图 10-2-1 所示。
自制的简易倒刺板可代替成品挂毯条,制作方法是在五夹板上平行地钉上两排钉子,钉子要朝与板面成 75°的同一方向。如图10-2-2 所示。
地毯的铺设有两种情况,一种是满铺,另一种是局部铺,两种铺设方法的做法稍有不同。满铺地毯的固定可用挂毯条,这时应沿墙体四周边缘地毯接缝、地面高低转折处布置挂毯条并固定在水泥地面上。踢脚板 和倒刺板的固定以及地毯、地毯垫层的关系如图10-2-2 所示。满铺地毯也可用粘结方法固定。这时需要有密实的基层,常用的做法是在绒毛的背部粘上一层 2 mm 左右的胶,如橡胶、塑胶等。
局部铺设地毯的固定法一般有两种,一是粘贴法,即将地毯的四周用粘结剂与地面粘结;另一种是将地毯的四周用钢钉与地面固定。如图10-2-3 所示。

图 10-2-1 成品铝合金地毯条配件

图 10-2-2 地板倒刺板

图 10-2-3 地毯铺设方法
第十一章 新型装饰装修材料
【学习重点】
掌握玻纤板、冈蒂斯(Gadis)装饰板、岩棉吸音材料、隔声保温毡和室内吸声材料的性能和特点。新型装饰装修材料与传统的装修装饰材料在性质、特征上有一定的区别,但是在构造做法上基本没有特殊的要求。
1.玻纤板
玻纤板(FR-4)又称玻璃纤维隔热板、玻璃纤维合成板等(图 11-1-1),由玻璃纤维材料和高耐热性的复合材料合成,不含对人体有害的石棉成分,具有较高的机械性能和介电性能,有良好的加工性。
玻纤板的隔热性使之成为一种优良的热绝缘材料,广泛用于建筑和工业部门的保温、隔热、隔冷。
玻纤板还具有良好的吸音性和吸湿性,而且抗压强度较高。因此,在提倡节能环保的现代装饰中可发挥其独特的作用。

图 11-1-1 玻纤板
2.冈蒂斯(Gadis)装饰板
冈蒂斯(Gadis)装饰板(图 11-1-2)是由多种无机材料经高温高压制成的,面层采用特殊工艺涂覆高性能涂层,色彩丰富,质感多样,展现多种装饰效果,是一种新型的装饰材料。
冈蒂斯装饰板表面涂层有氟碳涂层、陶瓷涂层、高级树脂涂层等。表面的质感有木纹、石纹、浮雕、雕刻、橘纹等。
冈蒂斯装饰板不含石棉或其他有害物质,因此具有耐候、防火、防水、防霉,抗风、抗紫外线、抗渗漏、抗冲击,耐磨、耐腐蚀、耐刻划的特性。

图 11-1-2 冈蒂斯装饰板
3.岩棉吸音材料
岩棉吸音吊顶和墙面是一种创造优美舒适空间的新型材料,易于安装且持久耐用,保护人们免于噪音污染及火灾蔓延(图 11-1-3、图 11-1-4)。

图 11-1-3 岩棉吸音墙板

图 11-1-4 岩棉吸音墙板
岩棉吸音材料专注于满足室内环境和设计要求,具有优越性能,超强声学控制 B 级、防火等级 A1、防潮性能 100%(相对湿度)、反光度72%,可视面为耐久型编织表面,适用于大型室内空间的吊顶及墙面装饰。
4.隔声保温毡
随着人民生活水平的不断提高和对居住环境的要求越来越高,简单的房屋设计要求已经不能满足人们的需求。建筑隔声设计已经成为现代建筑必不可少的内容。调查结果表明,引起住户不满的建筑噪声大部分为分户楼板撞击声隔声。小孩蹦跳和室内脚步声等楼板撞击声是最大的问题。新型隔声保温毡是满足隔音要求的重要材料之一。
1)地面隔声保温毡
不同于传统的电子交联发泡聚乙烯材料,新型地面隔声保温毡由电子交联发泡聚乙烯和特殊聚酯纤维复合而成,得益于专有微小均匀发泡技术,新型地面隔声保温毡由封闭式微孔结构构成,即使在长期荷载的情形下,隔声毡也不会发生气泡破裂和损坏,从而导致隔声效果的降低。根据使用要求的不同,地面隔声毡具有多种规格,2 mm、5 mm、8 mm、13 mm。具体参数见表 11-1。

表 11-1 新型地面隔声保温毡参数
2)墙面隔声保温毡
新型墙面隔声保温毡是由回收聚酯纤维热粘合制成的。此吸声毡具有优异的吸声和隔热性能,产品无毒,对环境友好,无限寿命。具体参数见表 11-2。
新型墙面隔声保温毡是一种多功能的产品。墙体隔声的构想是使墙壁中空,无明显的声桥,从而提供更好的空气声隔声(大于 50 分贝)。推荐使用于墙体、石膏板等声音和热量的隔绝,用于区域的划分或不同住宅单元之间使用。

表 11-2 墙面隔声保温毡参数
5.室内吸声材料
新型室内吸声材料由特殊回收聚酯纤维材料组成,由于特殊的纤维工艺,可确保显著的吸音性能(图 11-1-6)。该吸音材料具有分层密度的技术特点,完全无毒、环保、无限寿命,可定制不同表面效果。具体参数见表 11-3。
新型室内吸声材料是用于室内吸收声音的产品,可安装于需要吸收声音的有混响的房间,如餐厅、教室、会议室等。安装方便,使用魔术贴、挂架、特殊胶粘剂等即可安装。

图 11-1-6 室内吸声材料

图 11-1-6 室内吸声材料

表11-3 室内空间吸声材料参数
